產品列表
7方勾臂垃圾車-東風大多利卡
所屬型號 勾臂式垃圾車
聯系人:蔣經理
手機:132-9726-8109
微信:132-9726-8109
地址:湖北省隨州市南郊平原崗程力工業園
優惠活動:5千-5萬
PRODUCTS TITLE


項目 | 參數 | 備注 |
整車型號 | CLW5090ZXX6 |
|
軸距(mm) | 3800 |
|
發動機型號 |
YCY24140-60 ZD30D16-6N D25TCIF1 D30TCIF1 NV30-C6G NV30-C6D
| 國VI排放,柴油發動機 |
發動機功率(kW) |
103 120 110 125 115 120
|
|
外形尺寸(長×寬×高)(mm) | 5980x2320x2390 |
|
整備質量(kg) | 3700/4000 |
|
總質量(kg) | 9100 |
|
工作速度(km/h) | 發動機轉速 | 原地空檔作業 |
箱體有效容積(m3) | 7 |
|
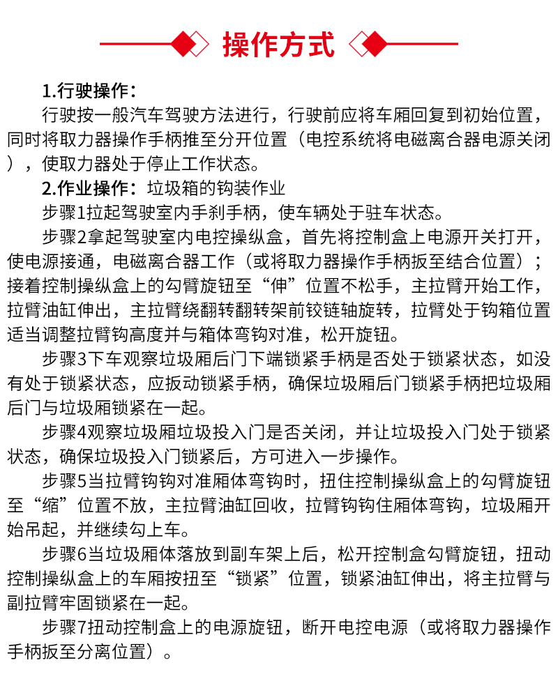
操作方式 | 電控/手動 |
|
提升能力(kg) | 3000 |








